The Wireless Car: Multiple Interfaces Provide Safety, Security and More
Bidraget med av Electronic Products
2014-09-05
Over the past two decades, the car has evolved from a basic transportation machine that perhaps included a radio, tape deck and CD player, to a full-fledged mobile entertainment and communications platform. Today’s feature-rich cars pack multiple wireless radios to stream entertainment from outside the vehicle (or even inside the vehicle using a Bluetooth-linked smartphone), provide location information via embedded GPS navigation systems, and offer keyless entry/starting systems, wireless diagnostic readouts, and wireless tire-pressure sensors. Additionally, many cars now offer embedded cellular radios for reaching out for help and radar systems to enhance driver awareness and reduce the number of injuries and fatalities due to collisions. In the near future we will see additional wireless capabilities such as car-to-car communications to help smooth traffic flow and further reduce accidents.
Monitoring tire pressure
This article will focus on some of the safety and security uses of wireless technology in vehicles. Let’s start where the rubber meets the road: leveraging wireless technology from the ground up. Wireless pressure sensors in the tires provide drivers with a means to ensure tire pressure stays at factory recommended levels for both safety and to optimize tire wear. A basic tire-pressure-monitoring system (TPMS) consists of one or more TPM sensors, some conditioning/pre-processing circuitry, a simple RF transmitter and a low-cost, low-power microcontroller (Figure 1). On the receiving side, a low-power receiver captures the data stream, has it decoded and formatted by a microcontroller, and the MCU sends the data to the car’s internal CAN/LIN network or sends the data directly to a display.

Figure 1: This wireless tire-pressure measurement system from Freescale Semiconductor combines inputs from multiple sensors (pressure, temperature, radial acceleration, and tangential acceleration) and sends the preprocessed results over a wireless link to the receiver located in the instrument cluster of the car.
Tire-Pressure-Monitoring Systems (TPMS) are a new standard for improved vehicle safety. Freescale utilizes its advanced integration techniques to provide a TPMS solution that provides real-time tire-pressure monitoring, alerting the driver of improperly inflated tires. Freescale TPMS products are designed for the Federal Motor Vehicle Safety Standard (FMVSS) 138 and car manufacturer requirements throughout the world.
Freescale’s tire-pressure-monitor sensor solution integrates a pressure sensor, 8-bit microcontroller (MCU), RF transmitter and either a single- (Z) or dual (XZ)-axis accelerometer into a single package. When installed in a module on the wheel rims, this solution provides real-time air-pressure measurements for each tire that can be transmitted to the vehicle instrument cluster to instantly inform the driver of improperly inflated tires.
The Freescale Xtrinsic smart-sensor module combines the pressure, temperature, and accelerometer sensors, as well as an RF transmitter and microcontroller in a tiny 7 x 7 mm package. The low-power microcontroller used in the module can be any of several Freescale processors, depending on the amount of processing the MCU has to do.
For example, Freescale’s MC12311 is a system-in-a-package (SiP) that is based on the 8-bit HCS08 series MCU, while the company’s MKW0x devices are 32-bit MCUs based on the ARM Cortex-M0+ CPU core. Both the MC12311 and processors in the MKW0x family include a sub-1 GHz RF transmitter on the chips.
Let’s consider one member of the MKW0x family, the MKW01Z128CHN, a highly integrated, cost-effective, smart-radio, sub-1 GHz wireless-node solution. The MKW01 family embeds a broad set of peripherals along with its bi-directional sub-1 GHz radio, capable of operating over a wide frequency range, including 315, 433, 470, 868, 915, 928 and 960 MHz in the license-free industrial, scientific and medical (ISM) frequency bands (Figure 2). Both the MKW01 and the MC12311 include a transceiver capable of FSK, GFSK, MSK, or OOK modulation. These configurations allow users to minimize the use of external components. (An alternative solution, centered on the company’s Kinetis EA series, requires an external RF transmitter.)

Figure 2: The highly-integrated MKW0x microcontroller family offered by Freescale Semiconductor is targeted at low-power wireless applications such as tire-pressure monitoring systems and packs a sub-1 GHz transceiver that can operate in various ISM bands between 315 to 960 MHz.
Keyless entry
Getting into today’s cars usually means using an electronic key fob that can let you lock or unlock the doors, deactivate or activate an alarm, set the seat and mirror positions, and possibly even let you start the car, all without putting a key into the ignition. The technology embedded in these smart fobs typically combines a short-range wireless transmitter or transceiver, a microcontroller with support for AES encryption algorithms and the ability to generate rolling codes, and, of course, the circuits should all be low-power so they can operate for years from a single coin-type battery.
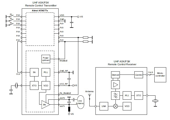
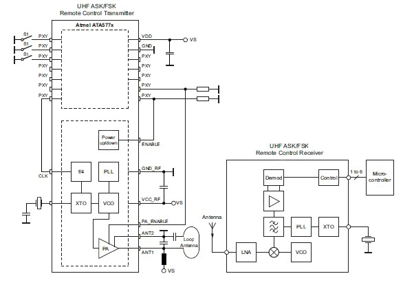
One company offering a wide selection of key-fob solutions, Atmel, has several transmit-only and several bidirectional microcontroller options (e.g., the ATA577x, Figure 3) for inside the fob, and a similar number of solutions for integration in the car’s management system. The difference between the transmit-only solutions for the fob is just the transmitter frequency, which is typically determined by the region of the world the fob will be used in. The three frequency bands include 868-928 MHz, 310-350 MHz, or 429-439 MHz, and the transmitters modulate the signal using ASK or FSK. The MCU used in the fob is one of the company’s AVR ATtiny44V 8-bit microcontrollers and can transfer data at up to 32 kbits/s.

Figure 3: Highly-integrated microcontrollers that include an RF transmitter, or a full transceiver, the ATA577x family from Atmel requires almost no external components. The controllers provide secure rolling-code outputs for remote key entry and car starting.
Another vendor offering remote keyless entry solutions, Microchip, offers ultra-low-power microcontrollers, the PIC12 and PIC16 families that work in conjunction with the KeeLoq algorithm that is supported by a hardware cryptographic module in the MCU, and the PIC18 and PIC24 MCUs for use in the receiver subsystem (Figure 4). For example, the low-power PIC12F635 8-bit microcontroller consumes just 1 nA on standby with a 2.0 V power source, and only 100 microamps when active and clocked at 1 MHz.

Figure 4: A bidirectional transponder system for passive keyless-entry systems uses a low-frequency command and talkback channel, while encrypted key data is sent by the transponder to the base station via a UHF RF channel.
KeeLoq is a non-linear encryption algorithm that creates a unique transmission on every button depression. This capability makes code capture and resend schemes ineffective. For ultra-high-frequency communication between the key fob and the receiver module, the transmitter solutions allow the system designer to perform frequency-shift keying (FSK) or amplitude-shift keying (ASK) modulation to generate the transmissions. Also, corresponding receiver solutions are available to perform the filtering and decryption of the wireless data transmissions.
Additional vendors that offer low-power MCUs suitable for key fob and other low-power applications include STMicroelectronics and Texas Instruments.
The examples of the tire-pressure measuring systems and key fobs are just the tip of the proverbial iceberg of wireless applications in vehicles. There is still a lot of work to do to define various standards so that vehicles can communicate with each other and with “smart” roadways to achieve solutions such as autonomous vehicles and anti-collision machine-to-machine communications.
For more information on the parts discussed in this article, use the links provided to access product pages on the DigiKey website.
Disclaimer: The opinions, beliefs, and viewpoints expressed by the various authors and/or forum participants on this website do not necessarily reflect the opinions, beliefs, and viewpoints of DigiKey or official policies of DigiKey.

