How to Measure Energy in the Smart Home
Bidraget med av DigiKeys europeiska redaktörer
2013-12-19
Measuring power is becoming an increasingly important element of the smart home. The cost of rolling-out smart networks and smart meters should be compensated by cost savings in power usage, but there is currently no easy way to make that measurement. The smart network is also looking to identify the devices that are the main power so that the current consumption can be minimized, reducing bills and spreading the load on the utility grid.
One key element in measuring power is the sensor, and Hall-Effect magnetic sensors are ideally placed to provide the information that the user and the utilities require. These sensors have been quietly developing over the last few years, moving onto standard CMOS process technology and integrating ferromagnetic components as well as data converters. The step forward for the smart network is now linking these sensors to a wireless transceiver and optional microcontroller to send the data back to a central hub. The data can then either be examined locally in the home to identify power use, or aggregated anonymously to deliver accurate statistics on the power use in a region.
Hall-Effect sensors
The Melexis MLX91205 current sensor is a single-axis magnetic field sensor based on the Hall Effect. It is an integrated combination of a CMOS Hall circuit and a thin ferromagnetic concentrator. The CMOS circuit contains two pairs of Hall elements for its sensitivity direction parallel with the chip surface. The ferromagnetic concentrator amplifies the external magnetic field and concentrates it on the Hall elements to provide a wider scale for power measurements. This makes it suitable for both AC and DC currents, producing an analog, linear, ratiometric output voltage proportional to the applied magnetic field parallel with the chip surface.

The circuit is fabricated using a standard CMOS process and the ferromagnetic layer is added in a simple post-processing step. The monolithic device incorporates Hall elements, offset cancellation circuitry, current source, chopper stabilized amplification circuitry, and parameter programming capability.
By using dynamic offset cancellation, any offset voltage caused by temperature variations, packaging stress or others is reduced. As a result, the device has an extremely stable signal output, is immune to mechanical stress and is virtually immune to temperature cycling. This gives a wide application range and very high accuracy. Unlike other linear Hall sensors, the MLX91205 measures the magnetic field parallel with the chip surface, making it ideal for open-loop current sensing on a PCB alongside an electricity meter or piece of equipment. It features small size application design and a simple construction for various current ranges.
A quick response time and high bandwidth means the sensor is suitable for high-speed current measurement in a contactless, high-current, high-voltage setup. There are two different product versions available. The 91205HB features a linear magnetic field range of ±25 mT and the 91205LB features a linear range of ±10 mT. HB refers to a high magnetic field, whereas LB refers to a low magnetic field range.

Low current measurement up to ±2 A
Low currents can be measured with the MLX91205 by increasing the magnetic field via a coil around the sensor. The sensitivity (output voltage versus current in coil) of the measurement will depend on the size of coil and number of turns, but additional sensitivity and increased immunity to external fields can be gained by adding a shield around the coil. The bobbin provides very-high dielectric isolation making this a suitable solution for high-voltage power supplies with relatively low currents. The output should be scaled to obtain the maximum voltage for the highest current to be measured in order to obtain the best accuracy and resolution.
Medium current up to ±30 A
With a single conductor located on the PCB, currents in the range of up to 30 amps can be measured. The sizing of the PCB trace needs to take into account the current handling capability and the total power dissipation. The PCB trace needs to be thick enough and wide enough to handle the RMS current continuously.
The differential output voltage for this configuration can be approximated by VOUT = typ. 35 - 40 mV/A * I. This shows that for a current level of 30 A, the output will be approximately 1050 mV.
High current measurement up to ±600 A
Another method of measuring high currents on PCBs is to use a large, thick gauge, copper trace capable of carrying the current on the opposite side of the PCB. The MLX91205 should be located near the center of the trace; however, because the trace is wide, the output is less sensitive to location on the PCB. This configuration also has less sensitivity due to the distance and width of the conductor.
In many applications the output voltage of the 91205 is measured with a microcontroller. The current-sensor-system accuracy can be significantly increased by calibration of the system after assembling the 91205 in the application. By applying a known current, e.g. 100 A, the output voltage to the microcontroller can be calibrated to the exact value, i.e. 2.000 V at 100 A. This allows the offset and sensitivity to be calibrated simply at a certain temperature.

The sensor can be used in a single-ended mode as in Figure 3, with the voltage across A_out determining the current. This then links to an analog-to-digital converter integrated into a low-cost microcontroller and RF transceiver such as the Si1013 from Silicon Labs. The 12-bit ADC captures the voltage and delivers the value of the voltage to the MCU register, where it can be accessed by the transceiver. The transceiver operates in the 240-960 MHz ISM band, giving it a long range in the home and lower power consumption. The value can then be polled remotely or sent via a wireless transceiver as part of the smart home network.
Using the differential output in Figure 4, the value of the current is the difference between the voltages on A_out and CO_out. Again, these two lines can be linked to the ADC in the microcontroller to provide the value to the network. Using the differential output eliminates the influence of noise that can make the single-ended output fluctuate. If the supply voltage is disturbed by EMI noise, it can be useful to place a second capacitor (100 pF ceramic) parallel to the 100 nF capacitor.

Other integrated transceivers operate in the 2.4 GHz band with protocols such as ZigBee to provide a smart network in the home. Devices such as the CC2531 from Texas Instruments integrate an 8-channel, 12-bit sigma delta ADC alongside an 8-bit microcontroller and 2.4 GHz front-end. This is optimized for the ZigBee protocol and for smart lighting and other smart home networks with low power consumption.
The current implementation of ZigBee using IPv4 allows a mesh network to connect devices in the home, linking them back to a central hub. This hub can then be accessed via the Internet to display energy usage of those devices, highlighting the usage patterns and opportunities for cost savings that are enabled by the integrated current sensors. The coming generation of ZigBee wireless devices will support the IPv6 protocol. This will allow the devices to be accessed directly from the Internet, although a hub will still be required as the range of the ZigBee nodes is limited. This can simplify the design of the central hub and reduce the cost of the roll-out of smart home systems.
Consumer equipment in the home
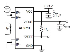
For consumer equipment, the Allegro ACS711 provides economical and precise solutions for AC or DC current sensing in <100 V audio, communications systems, and white goods. The device package allows for easy implementation of circuit protection and current monitoring.
The device consists of a linear Hall sensor circuit with a copper conduction path located near the surface of the die. Applied current flowing through this copper conduction path generates a magnetic field which is sensed by the integrated Hall IC and converted into a proportional voltage. The device accuracy is optimized through the close proximity of the magnetic signal to the Hall transducer.

The output of the device has a positive slope proportional to the current flow from IP+ to IP– (pins 1 and 2, to pins 3 and 4 in Figure 6). The internal resistance of this conductive path is 0.6 mΩ for the EX package, and 1.2 mΩ for the LC package, providing a non-intrusive measurement interface that saves power in smart home applications that require energy efficiency. This provides ±12.5 A and ±25 A full-scale sensing ranges on the LC package and ±15.5 A and ±31 A full-scale sensing ranges on the EX package.

The ACS711 is optimized for low-side current sensing applications, although the terminals of the conductive path are electrically isolated from the sensor IC leads, providing sufficient internal creepage and clearance dimensions for low AC or DC working voltage applications. The thickness of the copper conductor allows survival of the device at up to 5× overcurrent conditions so that it is protected in surge situations. The ACS711 is provided in small, surface-mount packages of SOIC8 and QFN12 to easily fit into consumer equipment and no external sense resistor is required, simplifying the system design.
Ratiometric current measurements
Some devices use a different architecture that is more suited to adding the analog-to-digital conversion into the device, allowing the digital output to be used directly by a system-on-chip transceiver that also has an integrated microcontroller such as the Si1013 from Silicon Labs. This leaves the ADC free for acquiring data from other sensors in the equipment and enhances the role of the smart network in the home.
The TLE4997 Hall-Effect IC from Infineon has been designed specifically for current measurement applications. The sensor provides a ratiometric analog output voltage, which is ideally suited to analog-to-digital conversion with the supply voltage as a reference. Digital signal processing using a 16-bit DSP architecture and digital temperature compensation guarantees stability over a long period of time with a minimum overall resolution of 12 bits, although some internal stages work with resolutions up to 20 bits.
The IC is produced in BiCMOS technology with high voltage capability and also provides reverse polarity protection. In the device, the magnetic flux is measured by a Hall-Effect cell and the output is converted from analog to digital by the DSP. The chopped Hall-Effect cell and continuous-time A to D conversion provide very-low and stable magnetic offset, while a programmable Low-Pass filter reduces the noise. Using the ADC approach, the temperature can be measured and converted to a digital format so that the temperature compensation is processed digitally using a second order function.

The advantages of this approach mean that the output voltage range can be clamped by digital limiters and is proportional to the supply voltage (ratiometric DAC). An On-Board-Diagnostics (OBD) circuit connects the output to VDD or GND in case of errors. The output can then be used directly by the transceiver via the digital general-purpose I/O pins as part of the smart network in the home.
Conclusion
Placing current sensors close to potential sources of power consumption in the smart home provides significantly-higher granularity in power measurements. Connecting these sensors to the network via a hub with IPv4 or directly with IPv6 provides access to much more data about what is actually happening. Analyzing that data provides both utilities and their customers with key information about how much power is being used, when, and where. This increases awareness of the usage and allows the consumer to reduce power consumption and the bills. It also allows the utility to schedule power generation and delivery more effectively to also reduce costs.
Disclaimer: The opinions, beliefs, and viewpoints expressed by the various authors and/or forum participants on this website do not necessarily reflect the opinions, beliefs, and viewpoints of DigiKey or official policies of DigiKey.




