Power Supply in a Package (PSiP) Solutions for POL Applications
Bidraget med av Electronic Products
2013-05-21
Non-isolated buck or step-down DC/DC converters are needed as point-of-load (POL) regulators to power devices such as microprocessors, ASICs, FPGAs, and other semiconductor loads on system boards in telecom, datacom, and industrial applications. Due to recent advances in process technologies, packaging, and magnetics, buck converter solutions have been developed that deliver a complete power supply in a package (PSiP). Incorporating a switching controller, power MOSFETs, capacitors and magnetics in a single compact package, these integrated buck converters are raising the bar in power density and efficiency while offering the performance needed to meet the stringent power supply requirements of new-generation systems.
Altera's Enpirion, for example, was one of the early drivers of PSiP parts for POL and other power supply needs on printed-circuit boards (PCBs). The company has introduced several PSiP families with current capabilities ranging from a few amperes (A) to over 10 A at sub-1 V output. Recently, the supplier added the EN2300 family of fully integrated 12 V DC/DC buck converters to further broaden its PSiP portfolio. Incidentally, Enpirion refers to PSiP’s as a power system on chip or PowerSoC. Since the inductor is still a discrete component inside the package, use of the term PSiP is more appropriate for Enpirion parts and to reduce potential confusion that is how we will refer to these parts in this discussion.
The four members in the EN2300 family include EN2340QI (4 A), EN2360QI (6 A), EN2390QI (9 A), and EN23F0QI (15 A). According to Enpirion, these devices capitalize on the company’s ability to integrate the controller, power MOSFETs, high frequency input capacitors, compensation network, and inductor inside a single compact semiconductor package. As a result they provide designers with a complete power system that is fully simulated, characterized, validated, and production qualified.
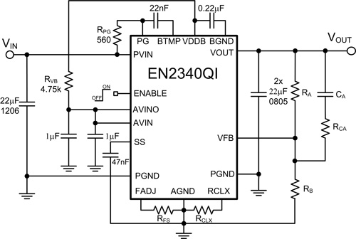
The EN2300 PSiP devices support an input voltage range of 4.5 to 14 V and an output voltage range of 0.6 to 5 V. The output voltage is programmed using an external resistor divider network (Figure 1), which implements the 4 A part EN2340QI. As per Enpirion, RA (in kΩ) = 180/ √VOUT, where RA is rounded to the closest standard value higher than the calculated value.

Figure 1: The output voltage is set by the external resistor divider network, comprising RA and RB.
Similarly, RB = VFB x RA/(VOUT - VFB), where VFB is 0.75 V nominal. The values for CA and RCA are recommended in a table provided in EN2340QI’s datasheet. These values, which can be optimized for either smallest size or very low output ripple, vary with each PVIN and VOUT combination.
Encapsulated PSiPs
Intersil’s fully encapsulated power module ISL8225M is a good example of new-generation integrated buck converters for POL application. With built-in power MOSFETs and an inductor it has the ability to deliver 30 A from a 17 mm² PCB footprint. As a result, it requires only a few external components to offer a very dense and reliable power solution (Figure 2). Also, the QFN package with external leads permits easy probing and visual solder inspection.

Figure 2: Intersil’s ISL8225M is a complete encapsulated 30 A step-down DC/DC converter.
In essence, the ISL8225M is a dual-phase step-down converter with two independent, 15 A outputs that can be combined to deliver a single 30 A output or 100 W from a single compact QFN package. The module offers about 95 percent peak efficiency for a 5 V input design, and over 90 percent when the input voltage is 12 V. A higher-efficiency module means less wasted power and, therefore, less heat to manage. In addition, to enable full-power operation without using heatsinks or fans, the module provides low thermal resistance with junction temperature range extending from –40° to +125°C.
Other features include 1.5 percent output-voltage accuracy, differential remote voltage sensing, and fast transient response. In addition, the module has built-in output overvoltage, overcurrent, and overtemperature protection. While the input range for the non-isolated dual-phase step-down converter is 4.5 to 20 V, its output range can go from 0.6 to 6 V. Since the module incorporates a proprietary current-sharing algorithm using phase interleaving, up to six modules can be paralleled for 180 A output capability. In fact, to help customers in evaluating this part for multiphase solutions, the manufacturer is offering an evaluation board – ISL8225MEVAL2Z – for a single six-phase 90 A design using three ISL8225Ms. While the input voltage for the board is 4.5 to 20 V, the default output voltage is set at 1.2 V. The current level for this board is 90 A with no extra cooling required.
To raise the power density bar of non-isolated DC/DC converters without compromising conversion efficiency, Texas Instruments also has encapsulated all the semiconductor and passive components, including inductors, inside one single, compact PSiP package. A good example of this is the TI’s LMZ2 series of Simple Switchers. Integrating the switching controller, power MOSFETs, and an inductor with other passives in one standard semiconductor package, TI continues to expand the line by adding new members with higher output current capability, while keeping the package footprint and pinouts the same.
The LMZ2-series power modules are pin and form compatible with TI’s LMZ1 series and offer output currents up to 10 A with additional features for powering high-current intermediate rails, FPGAs, and noise-sensitive applications. They also feature a frequency synchronization pin that controls the switching frequency of the internal circuitry and a current-sharing pin for paralleling multiple power modules together for achieving up to 60 A of output current. With an integrated shielded inductor inside the package, the LMZ2-series power modules are compliant with the EN55022 (CISPR 22) Class B radiated and conducted emissions standard to ensure easy PCB design.
The 10 A Simple Switcher module LMZ22010, for instance, is designed to operate up to an ambient temperature of 70°C with zero air flow. It can accept an input voltage rail between 6 and 20 V and deliver an adjustable and highly accurate output voltage as low as 0.8 V. As shown in Figure 3, only two external resistors and a few external capacitors are required to complete the DC/DC power conversion solution.

Figure 3: The 10 A LMZ22010 requires only two external resistors and a few external capacitors to deliver a complete step-down DC/DC conversion solution.
Micro-module regulators
Buck regulators in PSiP packages can also be found in Linear Technology’s playbook. Linear call’s its PSiP buck regulators µModule (micro-module) regulators, which are complete system-in-package power solutions with an integrated DC/DC controller, power MOSFET transistors, input and output capacitors, compensation components, and an inductor within a compact surface-mount BGA or LGA package. The supplier continues to introduce new members of this line with additional features. One such recent addition is the 10 A buck μModule regulator LTM4641 with a 4.5 to 38 V input, and 0.6 to 6 V output, along with comprehensive electrical and thermal protection for loads such as processors, ASICs, and high-end FPGAs.
The LTM4641 monitors input voltage, output voltage, and temperature conditions. If any user-adjustable trip thresholds are exceeded, the LTM4641 responds within 500 ns of an output overvoltage fault to cease operation. If necessary, it also activates external switches. One switch disconnects the input supply rail while the other discharges the output capacitors to protect the load. Additionally, when any trip threshold is exceeded, the LTM4641 will issue a logic level fault signal which may be used to initiate an orderly emergency shutdown sequence in the system. The adjustable trip thresholds are accurate to within ±2.7 percent over the full operating temperature range.
Going forward, designers can anticipate that these and other suppliers will continue to step up their efforts in the race to deliver higher power to POL loads at unprecedented power densities with very high conversion efficiency and reliability. For more information on the parts discussed in this article, use the links provided to access product information pages on the DigiKey website.
Disclaimer: The opinions, beliefs, and viewpoints expressed by the various authors and/or forum participants on this website do not necessarily reflect the opinions, beliefs, and viewpoints of DigiKey or official policies of DigiKey.




