Cell Phone Controlled Remote Start
2018-05-31 | By ASHLEY
License: None
General Description:
Let’s start by clarifying that this project is not a remote car start. This will simply allow control of a pre-installed aftermarket remote start with a cell phone or other trigger. The project utilizes the Electron 3G cellular kit from Particle Industries, that will be placed in conjunction with the remote start module in the car. Using a cell phone widget, a signal will be sent to the Electron to start, or stop the vehicle’s engine.
The Electron:
The 3G Electron development kit comes with the Electron, an antenna, USB cable, 2000mAh LiPo battery, SIM card, breadboard, pinout reference card, and misc. components. The SIM card provides service in more than 100 countries (see the list here), and provides 3 free months of Particle’s 3MB data plan. It works only on GSM networks. The electron contains an STM32F205 ARM Cortex M3 microcontroller and U-Blox SARA U-series cellular modem with an open source design. The datasheet is located here: https://docs.particle.io/datasheets/electron-(cellular)/electron-datasheet/
The battery is required, when using USB power, to supply enough current to the Electron as it can consume up to 1800mA during transmission. The Electron will only source power from the battery during peak requirements, otherwise it will pull from the USB to help keep the battery charged. For powering using VIN without the Li-Po, use a DC power supply that is rated at at least 10W. The VIN pin is suggested to be ran at 3.9-12VDC however, the upper limit is 17VDC. Along with the above requirements, a capacitor needs to be added to VIN when the battery is not connected.
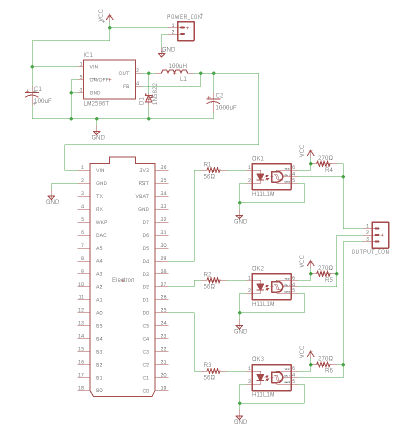
Schematic:
Below is the final schematic that will be implemented in the final installation. Voltage coming from the car to the input would have exceeded the recommended 12V input, so a voltage regulator was put in place to supply an even 5V. From there, three optoisolators are controlled by the Electron’s digital outputs that will send pulses to ground to start the vehicle and lock/unlock the doors. If you prefer to etch your own board, you will need a copper board such as 473-1000-ND. If you are unable to print this yourself, https://drive.google.com/file/d/1B8y8FyK_5kyCR8nRCh2L76DwNnGztrYI/view?usp=sharing is a link to the full ZIP file for the board to send off to a PCB fabricating company such as OSH Park.
Electron Setup:
This must be setup either using Particle’s mobile app, or setup.particle.io. For either method, an account will need to be setup. To begin, ensure the Electron is in listening mode. The RGB LED should be blinking blue, if it’s not in listening mode, press and hold down the MODE button. Log in with your Particle account and follow the instructions to finish setting up your device. This does require a credit card number to charge once the promotional months are up. It is $2.99 USD per device per month after the first three months.
Programming:
Using IDE from the Particle website https://build.particle.io/build/new , our code, located here: https://go.particle.io/shared_apps/5aa835fab2dce60ee90022f9 was created. A function is setup to receive commands from IFTTT, then send the appropriate signal to the Electron. IFTTT receives signals from three separate widgets on the user’s cell phone. One for start, lock, and unlock. This can also be sent via voice command through Google Assistant. If the widget could not contact the electron for some reason, a push notification will be sent notifying the user so they will know it failed. See the end of this document for links to the public apps of IFTTT.
Installation:
To install this, a wire from the car’s pre-installed remote start trigger will need to be pulsed to ground to start the vehicle, which will be initiated by a signal from the Electron. Two wires from the vehicle will be connected to control the door locks. When prompted, the Electron will pulse them to ground to activate. After everything is hooked up properly, the enclosure is mounted under the steering wheel within the dash. *Note: The enclosure shown here was custom drawn in Autodesk Fusion 360 and 3D printed. Download STL file here for the enclosure https://a360.co/2H3RKgR and the cover https://a360.co/2qHrrlN. HM1068-ND is an enclosure that will work for those without access to a 3D printer.
Conclusion:
If you’re like us and work in a large cement building that is a mile (not really, but it feels like it during our cold Minnesota winters) from where you park, the typical car starter won’t do the job. So, being able to start your car from a cellular device is especially ideal in the frozen tundra that is Northern Minnesota to save you from frostbite. If you are interested in implementing this technology for your own use, check out our youtube video for more information.
https://ifttt.com/applets/TMhJRH5v
https://ifttt.com/applets/NFwr9cn8
https://ifttt.com/applets/qtJKH2rW

