Wide-Input, High-Output Current Non-Isolated Buck-Converter Design Using eGaN FETs
Contributed By Electronic Products
2015-02-10
Designing and building isolated, step-down DC/DC converters with wide-input voltage range and high-output current at standard 5 V output using silicon MOSFETs can be realized but with limited performance, especially at low loads and high-input voltages. What’s more, with silicon maturing, squeezing more juice from wide-input step-down DC/DC converters at light loads can be challenging if the input voltage is high. Unlike silicon MOSFETs, enhancement-mode gallium-nitride (eGaN)-based FETs promise to deliver better performance over a wide-load variation for the same set of input and output parameters. In fact, because these wide-bandgap devices operate at much higher speed with higher breakdown voltage and lower on-resistance, they can deliver much higher efficiencies across a wide range of load variations while minimizing space and cost.
Since eGaN FETs are built on a silicon substrate, the cost differentials are narrowing and commercial ramp-up is improving. Efficient Power Conversion (EPC), for example, has been offering gallium nitride on silicon-based eGaN FETs for the last four years and continues to expand its product portfolio. In addition, to help designers transition from silicon to eGaN FETs, the company has built many evaluation boards that compare the performance of silicon MOSFETs with eGaN FETs in specific buck-converter designs (see the TechZone article.“Development Boards Make Evaluating eGaN FETs Simple”). Furthermore, EPC has built many demo boards that provide a complete reference design using these wide-bandgap devices in specific DC/DC converter circuits.
For example, in this article, we will investigate a wide-input, 20 A non-isolated buck DC/DC converter design using EPC’s eGaN FETs, such as EPC2001 and EPC2021, over a wide-load variation. The buck controller used in this design is Linear Technology’s LTC3891, which integrates the driver and uses a constant frequency current-mode architecture. This DC/DC buck converter is designed for distributed-power solutions in telecom, industrial, and medical applications.
Wide-input, high-current buck
Before investigating the wide-input, high-current isolated buck-converter design using the GaN transistors, let’s first look at the properties and features of eGaN FETs EPC2001 and EPC2021 incorporated in this design. The company datasheet shows that EPC2001 is a 100 V device with RDS(on) of 7 mΩ and 25 A drain current (ID) capability. EPC2021 is an 80 V eGaN transistor with RDS(on) of 2.5 mΩ and 60 A drain current (ID) capability. Pulsed ID is rated at 420 A. Since the on-resistance is low, the GaN transistors offer much lower conduction losses. Concurrently, as they are designed for higher switching frequencies, the switching losses for these GaN FETs are also much lower. In addition, to minimize package inductance, the eGaN FETs come in passivated die form with solder bars. These eGaN FETs also overcome the minimum on-time problem of silicon MOSFETs to enable very efficient and compact high-step-down-ratio synchronous buck converters with wide-input voltage range.
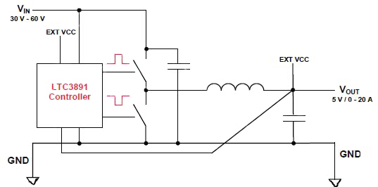
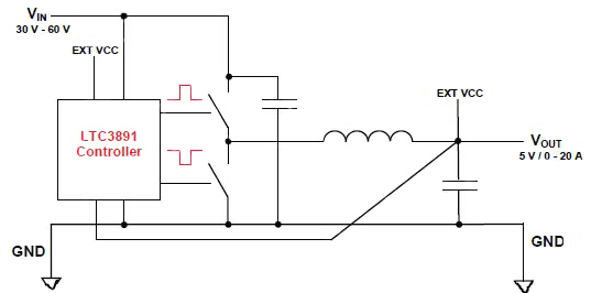
Exploiting the attributes of eGaN FETs, EPC has readied a development board, labeled EPC9118 to simplify the task of building a non-isolated 20 A buck DC/DC converter with 30 to 60 VDC input voltage range and 5.0 V fixed-DC output. It comprises a complete power stage, which includes the eGaN FETs EPC2001 and EPC2021, driver, inductor, and input/output capacitors (Figure 1). As shown, the controller LTC3891 incorporates the GaN FET driver. Since the GaN transistors are capable of switching at high frequencies, the buck converter in this design is switched at 400 kHz.

Figure 1: The power stage includes eGaN FETs, driver, inductor, and input/output capacitors.
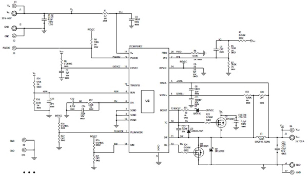
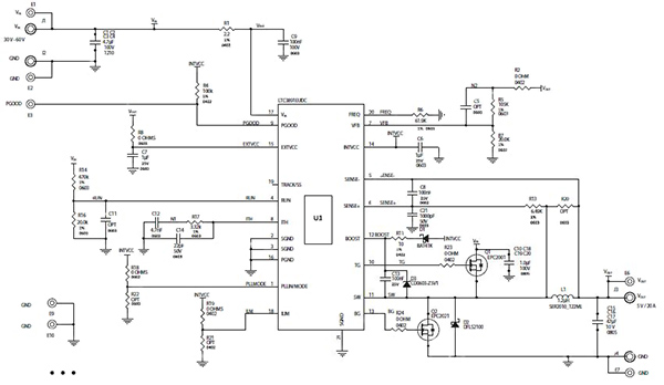
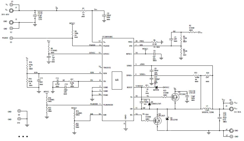
According to the demo board’s quick-start guide, EPC9118 is a 2.5 inch square board that contains a fully-closed-loop buck converter with optimized control loop. Based on the power stage illustrated in Figure 1, a complete schematic of the wide-input 20 A non-isolated buck converter with 5 VDC output is depicted in Figure 2. This complete circuit is assembled on this demo board with proper layout to minimize losses and EMI. Since the demo board includes a closed-loop controller, the efficiency measurement must include losses due to the controller. The demo board’s guide provides the procedure to measure the efficiency of this step-down DC/DC converter.
Figure 2: A complete schematic of the wide-input non-isolated step-down DC/DC converter with 5 VDC output voltage at 20 A.
This guide presents the measured efficiency performance of the wide-input step-down converter operated at 400 kHz switching frequency, which is illustrated in Figure 3. It shows that this compact board can deliver full-load power efficiency of over 93 percent while delivering 20 A at 5 VDC output with 36 VDC input. With output-load current varying from 5 A to 20 A, the conversion efficiency remains over 93 percent with 36 VDC input. It begins to drop sharply only when the load current drops below 2.5 A. Likewise, when the input voltage is higher, such as 48 VDC with the same 5 VDC output, the efficiency drops by a point or so. For instance, with 48 VDC input and 5 VDC output, the measured efficiency as shown in Figure 3 is over 92 percent. This efficiency drops a little below 92 percent when the load current is 5 A and the input and output voltage parameters are the same as before. As the load current begins to drop below 2.5 A, the efficiency begins to fall sharply. However, it still offers around 80 percent efficiency performance even when the load current is only 1 A. Similar performance for 56 VDC input is also illustrated in Figure 3.

Figure 3: Typical measured efficiency curves for the wide-input 20 A step-down DC/DC converter utilizing eGaN FETs.
In summary, the development board EPC9118 demonstrates that high-efficiency, wide-input 20 A buck converters can be easily designed and built using high-frequency switching eGaN FETs. The power supply circuits built with these wide-bandgap transistors can realize conversion efficiency of over 93 percent at full-load of 20 A at 5 VDC output with wide-input DC voltage range of 30 V to 60 V. The efficiency remains high even as the load drops below 5 A.
For more information on the products discussed in this article, use the links provided to access product pages on the DigiKey website.Disclaimer: The opinions, beliefs, and viewpoints expressed by the various authors and/or forum participants on this website do not necessarily reflect the opinions, beliefs, and viewpoints of DigiKey or official policies of DigiKey.


