Understanding Field Programmable Analog Arrays in Modern Mixed-Signal Design
2026-04-14
As modern electronic systems incorporate more sensors and operate in increasingly dynamic environments, the limits of fixed analog circuitry become harder to ignore. Digital processing may dominate today’s system architectures, but the physical world remains analog. Every sensor, actuator, and interface still begins with a real electrical signal that must be amplified, filtered, and conditioned before anything useful can be done with it.
As low-latency response becomes critical, and as application requirements continue to evolve, the analog front end has taken on renewed importance. Industrial monitoring, medical instrumentation, automotive electronics, and IoT platforms all depend on precise and adaptable signal conditioning. Small improvements in analog signal quality often translate directly into better system accuracy, reliability, and efficiency.
Traditionally, analog signal chains are built from fixed-function components such as operational amplifiers, filters, and comparators. When requirements are stable and well understood, this approach can deliver excellent results. However, it is inherently rigid. Changes in sensor characteristics, operating conditions, or performance targets often require schematic changes, new PCB layouts, and additional validation cycles.
Field programmable analog arrays (FPAAs) offer a different approach. Instead of committing to a fixed analog signal chain in hardware, engineers can configure analog functionality through software. Okika Devices’ OTC2310K04-PIKA, Chameleon™ 8th Order Butterworth lowpass filter, and the Apex Quad4 (Figure 1) demonstrate how programmable analog fabrics can be used in real mixed-signal systems. This article explores how FPAAs work, where they fit in modern system architectures, and the tradeoffs engineers should consider when evaluating programmable analog solutions.
Figure 1: The Okika PiKa Quad FlexAnalog FPAA dev board. (Image source: Okika Devices)
Structural challenges in analog design
Analog design presents challenges that digital engineers rarely encounter. Circuit behavior is sensitive to component tolerances, temperature drift, noise coupling, and layout effects. Small variations can significantly affect gain, offset, bandwidth, or stability.
Validation and tuning are often slow and iterative. Designers must evaluate performance across supply and temperature extremes, account for worst-case tolerances, and verify compliance with system-level requirements. Achieving robust performance frequently requires multiple board revisions.
Iteration cost is a persistent issue. Adjusting a resistor value or filter topology usually means new hardware redesign. Each revision increases cost, extends schedules, and introduces risk.
Late-stage changes are especially disruptive. A new sensor, an updated compliance requirement, or an unexpected noise source can force substantial redesign. Unlike digital systems, these issues cannot be resolved with a firmware update. This lack of flexibility has long been a structural constraint in analog-heavy systems.
Introducing field programmable analog arrays
A field programmable analog array is an integrated circuit that provides configurable analog functionality. Rather than relying on fixed internal circuits, an FPAA contains programmable analog building blocks that can be interconnected to form custom signal paths.
Typical FPAA functions include amplification, filtering, integration, and comparison. The same device can be configured differently at various stages of development or even repurposed entirely for a new role. This reconfigurability is the defining characteristic of FPAAs.
FPAAs are often compared to FPGAs, though the similarity is conceptual rather than technical. Both rely on reusable functional blocks and programmable interconnects. The key difference is that FPAAs operate directly in the continuous-time analog domain. They process real-world signals without converting them to digital form.
In mixed-signal systems, FPAAs commonly serve as adaptive analog front ends. Positioned between sensors and ADCs, or between DACs and actuators, they improve signal quality before digital processing begins.
Core architecture and configuration model
FPAAs are built around configurable analog blocks (CABs) that form the core of the device. These blocks typically implement functions such as amplifiers, filters, integrators, and comparators. Each block is programmable, allowing designers to set parameters like gain, bandwidth, bias conditions, and threshold levels to define the desired circuit behavior.
A programmable interconnect (routing fabric) links these blocks together. This fabric defines how signals flow through the device and allows signal chains to be rearranged or expanded without external hardware redesigns.
Device behavior is defined by a configuration, typically stored as a switch list or configuration memory. This configuration is loaded at power-up and establishes the analog signal path. Many FPAA platforms also support rapid reconfiguration, allowing updates during development or, in some cases, during operation.
Analog I/O interfaces connect the FPAA to sensors, ADCs, DACs, and other external components. These interfaces are designed to support predictable signal levels, stable operation, and seamless integration into mixed-signal systems.
Design workflow and development advantages
FPAA development transforms the way analog systems are designed. Instead of building fixed-function circuits with discrete components, engineers define signal behavior using intuitive, schematic-based configuration tools.
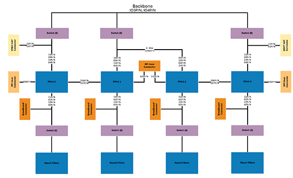
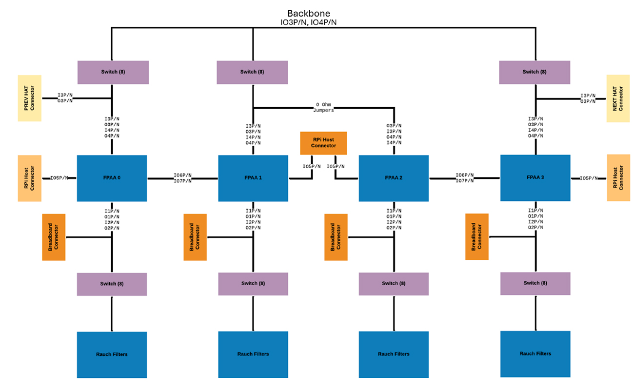
Designers create complete signal chains by selecting configurable analog blocks (CABs) and connecting them through a programmable routing fabric (Figure 2). Critical parameters such as gain, filtering characteristics, and thresholds are set directly in software. This shifts analog design from a manual, calculation-heavy process to a faster, more flexible configuration-driven approach.
Figure 2: Complete signal chains can be created by selecting configurable analog blocks (CABs) and connecting them through a programmable routing fabric. (Image source: Okika Devices)
Because designs can be updated in minutes, iteration cycles are dramatically accelerated. Engineers can rapidly explore alternatives, evaluate tradeoffs, and continuously refine performance. This speed enables true optimization — something that is often impractical with traditional analog hardware, where each change requires redesign, rebuilding, and retest.
Most FPAA platforms load a configuration at power-up, while some support structured runtime reconfiguration, such as switching between operating modes. In both cases, the ability to modify analog functionality without changing hardware reduces development time, lowers cost, and extends product lifecycles.
In effect, FPAAs bring a software-defined model to analog design, unlocking a new level of agility, efficiency, and performance at the front end of electronic systems.
Common applications
Sensor signal conditioning
Sensor interfaces are a primary use case for FPAAs. Many sensors produce low-level, noisy, or offset signals that require amplification, filtering, and calibration before digitization.
FPAAs can integrate these functions into a single device, reducing component count and simplifying design changes. When sensor characteristics vary or evolve, the signal chain can be reconfigured rather than redesigned.
This is particularly valuable in systems supporting multiple sensor types or changing requirements.
A good example is electrocardiogram (ECG or EKG) monitoring. Electrical signals measured from the human body are typically only a few millivolts and easily corrupted by motion artifacts, power-line interference, and baseline drift. Reliable measurement requires careful amplification, filtering, and common-mode noise rejection before the signal reaches the ADC.
Rapid analog prototyping
FPAA platforms are particularly useful during early development.
Engineers can evaluate different filter responses, gain stages, or biasing strategies without committing to a final circuit topology. Because changes are fast and reversible, design tradeoffs become visible much earlier in the development process.
Fewer PCB revisions are required, and teams can converge on a stable architecture more quickly.
Adaptive and multi-mode systems
Many systems operate across multiple modes, such as calibration, low-power operation, or varying input ranges.
FPAAs support this by allowing reconfiguration of analog parameters or signal paths. Gain, bandwidth, and filtering can be adjusted between modes, either through predefined configurations or controlled updates.
Achieving similar adaptability with discrete components typically requires additional circuitry and complexity.
Analog edge processing
FPAAs are commonly used at the analog front end (AFE) to condition signals before they reach the ADC.
Functions include:
- Noise reduction and filtering
- Signal scaling and offset correction
- Feature extraction (e.g., envelope detection, thresholding)
Improving signal quality before digitization can reduce ADC resolution requirements, lower digital processing load, and decrease system power.
In real-time and control applications, analog preprocessing can also reduce latency, improving system responsiveness.
Comparison with other signal processing approaches
Discrete analog design delivers the highest levels of performance and precision when system requirements are fixed. However, this performance comes at the cost of flexibility, as even minor changes typically require a hardware redesign.
To introduce adaptability, many systems rely on DSP or MCU-based processing, which operates in the digital domain after the ADC. This approach enables flexible signal processing, but it remains dependent on the quality of the input signal and can introduce additional latency and power overhead.
FPGAs further expand digital processing capabilities by enabling high-throughput parallel computation. However, they operate exclusively on digitized data and cannot process continuous-time signals directly. As a result, analog signal conditioning is still required prior to digitization.
FPAAs address this gap by operating before the ADC, at the sensor interface. By improving signal quality at the source, they reduce the processing burden on downstream digital systems. In this way, FPAAs complement DSPs and FPGAs, contributing to a more efficient and balanced mixed-signal architecture.
Tradeoffs and limitations
FPAAs are not a universal replacement for discrete analog design. Instead, they introduce a set of tradeoffs that must be evaluated based on system requirements.
In terms of performance, parameters such as bandwidth, noise, and precision may not match those of highly optimized discrete circuits, depending on the architecture and configuration.
Power consumption is another important consideration. Active analog blocks within an FPAA consume power, and in some cases, carefully optimized discrete or passive solutions can achieve greater efficiency for dedicated functions.
Cost also plays a role in technology selection. In high-volume applications with stable requirements, discrete solutions may be more cost-effective. FPAAs provide the greatest value in systems where flexibility, reconfigurability, and reduced development cycles are critical.
Understanding these tradeoffs is essential when determining whether an FPAA is the right fit for a given application.
Ecosystem and risk reduction
FPAA devices and development platforms are becoming easier to evaluate through major electronic component distributors. Supporting ecosystems typically include configuration tools, reference designs, and application documentation.
These resources help engineering teams validate performance assumptions early in the design process. Clear architectural guidance and working examples reduce integration risk and make it easier to determine whether programmable analog is appropriate for a given application.
Conclusion
Field programmable analog arrays bring long-needed flexibility to analog system design. By allowing signal chains to be configured and reconfigured in software, they reduce the time, cost, and risk associated with traditional hardware iteration.
They are not intended to replace high-performance discrete analog circuits, and they do not eliminate the need for digital processing. Instead, FPAAs complement ADCs, DSPs, and FPGAs by improving signal quality at the front end and enabling analog behavior that can adapt as system requirements change.
Okika Devices’ FPAAs demonstrate how programmable analog can move beyond theory into practical mixed-signal design. For teams working with evolving sensor interfaces, multi-mode operation, or uncertain specifications, this flexibility can be a significant advantage. As mixed-signal systems continue to grow more complex, the ability to shape and refine analog behavior without touching the PCB is making programmable analog an increasingly valuable tool in modern electronics development.
Disclaimer: The opinions, beliefs, and viewpoints expressed by the various authors and/or forum participants on this website do not necessarily reflect the opinions, beliefs, and viewpoints of DigiKey or official policies of DigiKey.

